南宫

172852087069

多项洗涤用品格业尺度获批颁布

颁布功夫:2024-08-02|浏览次数:4251

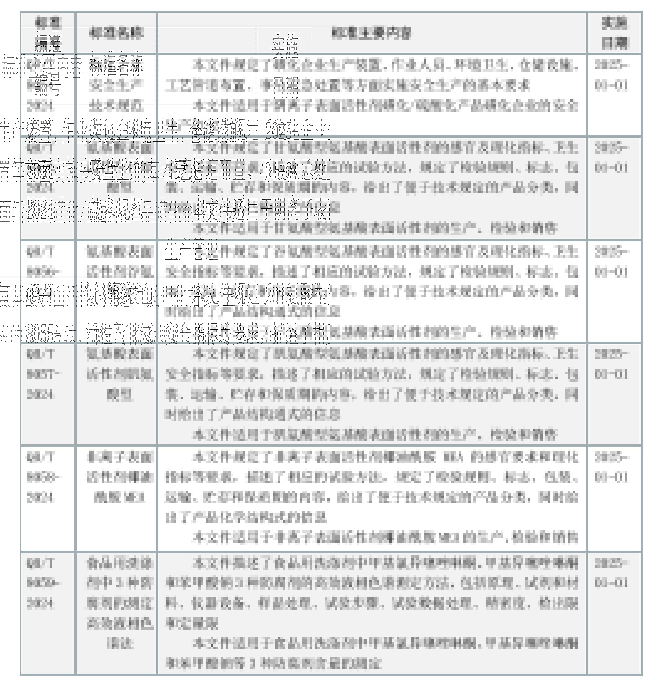
      近日 ,中华人民共和国工业和信息化部颁布布告核准554项行业尺度 ,其中蕴含磺化企业安全出产技术规范等6项洗涤用品格业尺度 ,执行日期为2025年1月1日。

南宫·ng(中国)电子游戏官网

(本文转载自中国洗涤用品工业协会)


【网站地图】